在刚刚落幕的第十一届全国大学生物理实验竞赛(创新)中,我校学子再创佳绩!
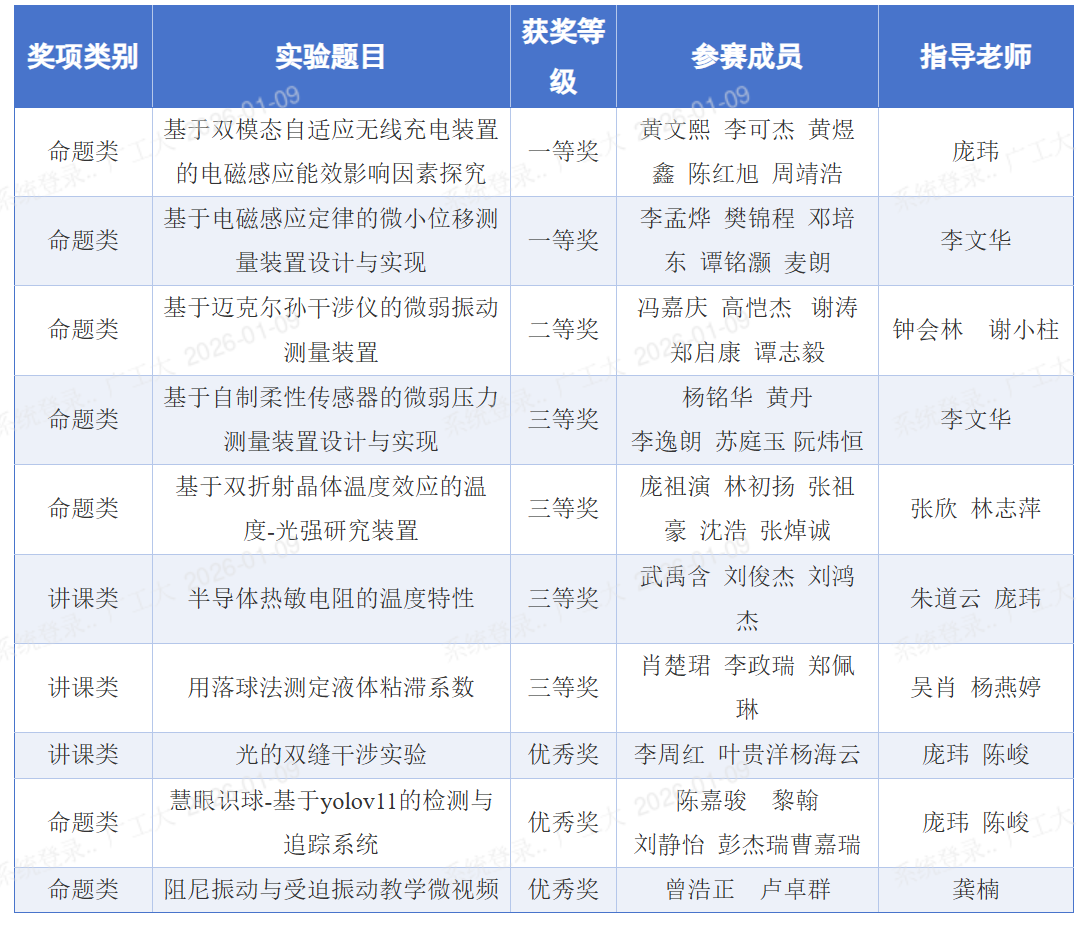
本届赛事由中南大学承办,吸引了全国750余所高校、近2万名师生参与,竞争激烈。我校共选派10支队伍参赛,在教务处、实验教学部、物理与光电工程学院的老师们精心指导下,同学们积极准备、奋力拼搏,取得了丰硕成果,共获一等奖2项、二等奖1项、三等奖4项、优秀奖3项。我校荣获“优秀组织奖”。
全国大学生物理实验竞赛是极具影响力的国家级A类学科竞赛。此次佳绩,充分展现了我校学子出色的实践能力与团队协作精神,彰显了大学物理实验教学在学校实践创新人才培养方面的显著成效。

